검색결과 리스트
글
Revox B215 upgrade circuits
Audio recording
2021. 4. 17. 10:37
728x90
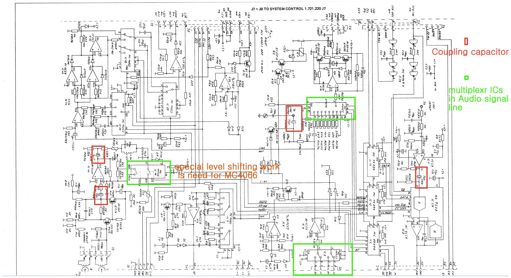
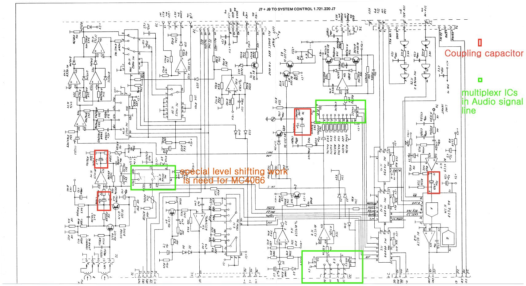
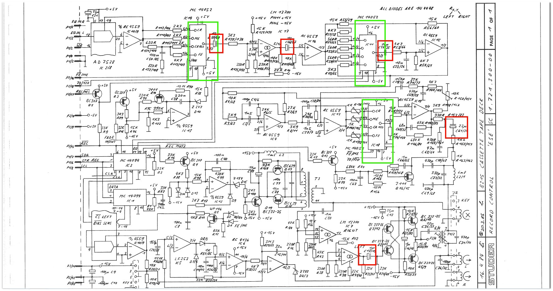
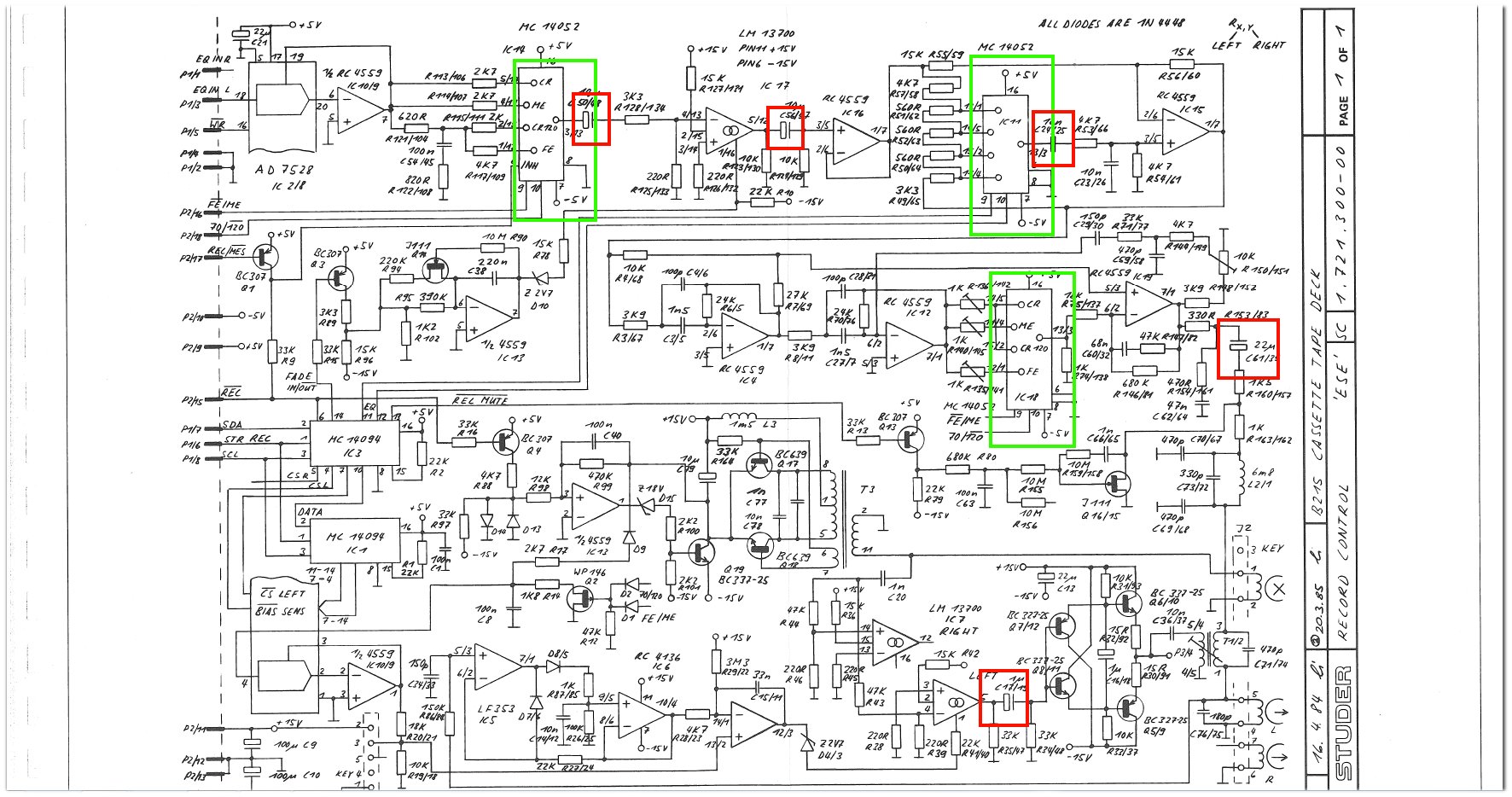
Change red marked coupling cpacitors with Wima 3.3 uF/50V film capcitors or Nichicon Muse capacitors ( No polarity )
Change Multiplexor ICS for MAX 40**ACPE
special level shifting work is need for MC4066
go to www.tapeheads.net/showthread.php?t=5289&highlight=Alex+b215+4051 for more info.



'Audio recording' 카테고리의 다른 글
| Revox B215 cassette deck calibration (2) | 2021.06.09 |
|---|---|
| Revox B77, PR 99 overhaul/ upgrade service 내용 (3) | 2021.05.05 |
| Revox B215 rebuild project part 2 (0) | 2021.04.14 |
| Revox B215 rebuild project part 1 (0) | 2021.04.05 |
| Revox B77 board overhaul/Upgraed (0) | 2021.02.18 |